金牌益智区
产品简介:

·第四、五届湖北省教育装备展示会金奖产品

·第76届中国教育装备展示会金奖产品

·在第一届全国“两寻找三研究活动”中,有17件必赢76net线路官网玩具入选全国“100件好玩具”(位居榜首)

·在第二届全国“两寻找三研究活动”中,以必赢76net线路官网益智区玩具为游戏材料的获奖案例至少53篇

  • 产品亮点
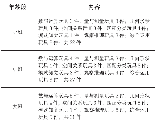
  • 产品参数
  • 产品培训

·30人科研团队

·5类人员合作研发(必赢76net线路官网)

·130年玩具研发积累(法国纳唐)

·3条筛选标准+8大分类

 

 

 

必赢76net线路官网线上产品培训平台
在疫情防控常态化背景下,为了突破线下授课的时间与空间限制,实现优质资源共享,必赢76net线路官网全新打造了“必赢76net线路官网线上培训小程序”平台,并逐月上新课程内容。目前已开设线上5大类课程,29个栏目,海量课程视频。让教师随时随地,轻松学习,满足不同园所、不同阶段教师专业化发展的学习需求。